教师
学生
书记信箱
|
校长信箱
首页
学校概况
必威体育安卓客户端下载
教育教学
必威官网亚洲
招生就业
社会服务
校史回眸
阳光服务
人才招聘
信息公开
政策文件
校园新闻
学校简介
现任领导
机构设置
历史沿革
学校荣誉
图说长幼
视频长幼
联系我们
厚德 尚美 精艺 乐业 以人为本 立德树人
党政办公室
纪检监察处
组织人事处
教务处
学生工作与安全保卫处
后勤处
科研处
招生就业处
团委
工会
督导室
学前教育学院
艺术学院
信息技术学院
公共基础课部
附属幼儿园
继续教育与国际交流学院
图书馆
信息中心
马克思主义学院
宣传统战处
计划财务和资产管理处
厚德 尚美 精艺 乐业 以人为本 立德树人
部门简介
教学动态
教学建设
队伍建设
实践教学
毕业设计
学籍管理
考试考证
规章制度
厚德 尚美 精艺 乐业 以人为本 立德树人
招生网
就业网
厚德 尚美 精艺 乐业 以人为本 立德树人
继续教育中心
附属幼儿园
厚德 尚美 精艺 乐业 以人为本 立德树人
“宁觉之光”陈列馆
遇见校史
校友园地
校史人物
光辉岁月
百廿华诞
校友回湘
厚德 尚美 精艺 乐业 以人为本 立德树人
政策文件
办事指南
咨询求助
投诉受理
领导信箱
师德师风投诉
厚德 尚美 精艺 乐业 以人为本 立德树人
校务公示
信息公开受理
基本信息
党务信息
招生考试信息
人事师资信息
教学质量信息
学风建设信息
学生管理服务信息
对外交流与合作信息
财务、资产及收费信息
其他
厚德 尚美 精艺 乐业 以人为本 立德树人
后勤处
当前位置:
首页
>
必威体育安卓客户端下载
>
后勤处
>
通知公告
> 正文
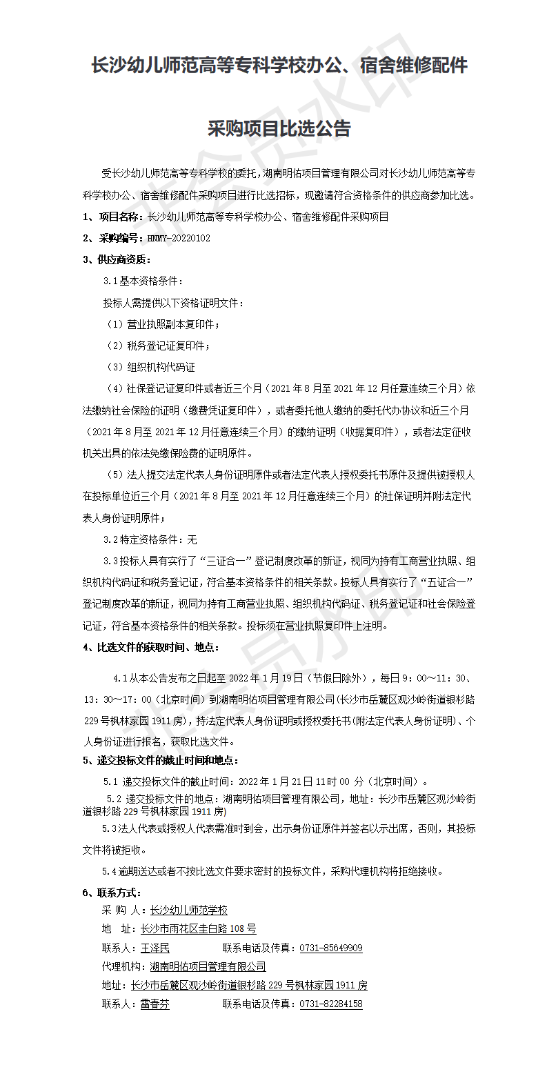
betway网站办公、宿舍维修配件采购项目比选公告
作者:王泽民
来源:后勤财务处
时间:2022-01-13
点击数:
上一条:
2022年春季大专教材采购项目(成交)结果公告
下一条:
新校区2022年投资项目可研及室内装修设计招标项目第1次更正公告
教学部门
艺术教育系
校内链接
校外链接
共产党员网
长沙市教育局
湖南省教育厅
365betway